编程大赛自曝泄密境外,槽点越扒越多,官方直接关评论

新闻 2021-07-24 明敏
4356

ICPC银川赛站居然这样出圈了……

明敏 发自 凹非寺

非常AI 报道 | 公众号 QbitAI

“泄露数据到境外,需等待国家安全部门介入调查。”

一份来自银川的声明里,赫然出现了这些字眼。

是发生了什么泄密事件吗???

更让人惊讶的是,通报这件“大事”的,不是数据中心、不是网安部门。

居然是一个国际编程大赛分赛区的组委会。

这……到底是发生了什么啊?

泄露比赛数据,那不就是……

发出这份声明的,正是ICPC (ACM国际大学生程序设计竞赛)银川赛站组委会的官方微博。声明内容乍一看很唬人,但具体说了什么,好像也看不太懂。

总结起来主要是两件事:

  • 有人在未经竞赛组委会的同意下,私自开启服务器,擅自拷贝比赛数据并传递至境外。
  • 且由于数据在境外出现,银川赛站所在学校保卫处接到举报,等待国家安全部门介入侦查。

与此同时,我们还发现其官方微博关闭了评论区

编程大赛自曝泄密境外,槽点越扒越多,官方直接关评论

这不免让人觉得,事情或许并不简单。

于是我们从各大平台上搜索了一番后发现:这其中还真的是大有问题啊。

因为,它压根就不是个泄密事件。

编程大赛自曝泄密境外,槽点越扒越多,官方直接关评论

事实上,官方声明里的比赛数据,就是比赛的考题和答案。

而且ICPC本来不就是国际赛事吗???

它所有的数据本来就不在境内,何来泄露到境外一说?

因此,所谓的泄露数据,翻译过来人话就是:泄题or作弊

有人就表示:作弊还能这么理直气壮啊。

编程大赛自曝泄密境外,槽点越扒越多,官方直接关评论

看来,事情的真相很可能是组委会一番春秋笔法,将一个作弊事件套上了涉及国家安全的壳子。

编程大赛自曝泄密境外,槽点越扒越多,官方直接关评论

事实上,从网友的讨论里我们发现,这次事件的核心还在更深层。

宁夏理工学院

网友表示质疑:这不就是监守自盗吗?

编程大赛自曝泄密境外,槽点越扒越多,官方直接关评论

而且,宁夏理工参赛队伍在今年的比赛中取得了一金一银的好成绩,直接比肩北大、清华、上交。

编程大赛自曝泄密境外,槽点越扒越多,官方直接关评论

要知道,ICPC被称为编程界的“奥林匹克”,能在这里拿到奖牌的选手,互联网大厂随便进。

有网友就表示,985高校的参赛选手打两三年都不一定能拿到金牌,而宁夏理工学院在自己的主场直接一金一银。

编程大赛自曝泄密境外,槽点越扒越多,官方直接关评论

事实上,宁夏理工队伍作弊早就被曝出“实锤”。

在一张网上盛传的聊天截图中可以看到,宁夏理工学院一队和成都电子科大提交的代码逐字符一样

编程大赛自曝泄密境外,槽点越扒越多,官方直接关评论

截图中吴永辉提到,他建议宁夏理工学院首先取消学校队伍的获奖,向所有参赛学校道歉,并向社会公布调查结果以及处理结果。

上完厕所就会做题了

实际上,在ICPC银川站刚刚落下帷幕时,网上就开始盛传宁夏理工参赛队的违规行为。

首先是在比赛现场,参赛队伍用私人电脑参加比赛。

按照ICPC大赛要求规定,参赛队伍严禁使用个人电脑,并且每个队伍只配备一台电脑。

在网上盛传的现场图中可以看到,宁夏理工队伍是人手一台笔记本。

编程大赛自曝泄密境外,槽点越扒越多,官方直接关评论

其次,一般ICPC承办学校自己的队伍会避嫌打星参赛,也就是只参加比赛、不参与排名。

但是宁夏理工学院并没有这么做,他们依旧参加了排名,位列第28。

编程大赛自曝泄密境外,槽点越扒越多,官方直接关评论

最后,也就是有严重的代码抄袭嫌疑。

从仅仅下载了73%的题目中发现,宁夏理工学院一队在263分钟提交的代码与成都电子科大在75分钟提交的代码完全一样(是“逐字符一样”)。

对于这样如浪潮般的质疑,ICPC银川赛站官方当时也给出了回应:

他们坚称宁夏理工学院所有参赛队伍未有舞弊行为,并在当时就表示有人擅自开启服务器。

编程大赛自曝泄密境外,槽点越扒越多,官方直接关评论

就在最近,还有人曝出宁夏理工TS1队在沈阳赛区比赛中,上厕所后答出了H题。

编程大赛自曝泄密境外,槽点越扒越多,官方直接关评论

不过对于这些质疑,宁夏理工方面没有正面给出过回应。

ICPC银川站组委会最近的声明,也只是说明了有人存在泄题行为,但是对于参赛队伍是否因此作弊,只字未提。

而且这样的比赛结果,对其他参赛队伍是否公平?

ICPC银川赛站官方也未给出过正面回应,宁夏理工学院也从未致歉。

更让网友们感到不忿的是,在比赛结果存疑的情况下,宁夏理工对于自己取得的成绩仍旧在大力宣传。

编程大赛自曝泄密境外,槽点越扒越多,官方直接关评论

而且官方发布的声明也闪烁其词,不仅对于舆论上的质疑未作出全面的解释,甚至连语句都不太通顺。

编程大赛自曝泄密境外,槽点越扒越多,官方直接关评论

网友称之为:年度失败公关案例。

编程大赛自曝泄密境外,槽点越扒越多,官方直接关评论

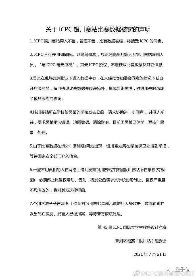
最后,附上这篇声明全文,大家可以仔细品读一下(doge):

编程大赛自曝泄密境外,槽点越扒越多,官方直接关评论

参考链接:
[1]https://weibo.com/1793610153/Kh0s4lt52?type=comment#_rnd1627086936349
[2]https://weibo.com/5030392713/KgplO3tO8?type=comment#_rnd1627086174987
[3]https://weibo.com/7535856183/KpOFv0nR7?type=comment#_rnd1627085733155

相关文章