涉嫌员工及4位相关高管已停职调查
明敏 晓查 发自 凹非寺
非常AI 报道 | 公众号 QbitAI
阿里巴巴一女员工自述被领导要求陪商家喝酒,在其被灌醉后遭到侵犯、猥亵。
此事一经曝出,立刻轰炸了整个互联网。

昨天夜里,阿里巴巴紧急对此事做出回应:
决不容忍!
随后,阿里巴巴董事局主席兼CEO张勇,也在凌晨于阿里内网上对此事作出了回应。
“震惊、气愤、羞愧”,连用三个形容词,张勇表达了自己对此事的感受。
他表示,这件事情必须调查清楚,给全体阿里同学和全社会一个交代;并对此事中各级主管的冷漠和没有及时处理道歉。

△图源新京报
目前,警方已经介入调查此事,阿里方面也成立独立调查组。
除涉嫌男员工被停职接受警方调查以外,该员工的一级二级主管、一级二级HRG总共4人也被停职配合内部调查。
涉事商家济南华联商厦集团也表示,全力配合警方工作,涉嫌员工现已停职接受警方调查。
事件回顾
昨天下午伊始,“阿里巴巴女员工被侵害”一事逐渐在网络上流传开来。
消息称,阿里巴巴一女员工因被领导要求陪商家喝酒,在其被灌醉后遭到侵犯、猥亵。

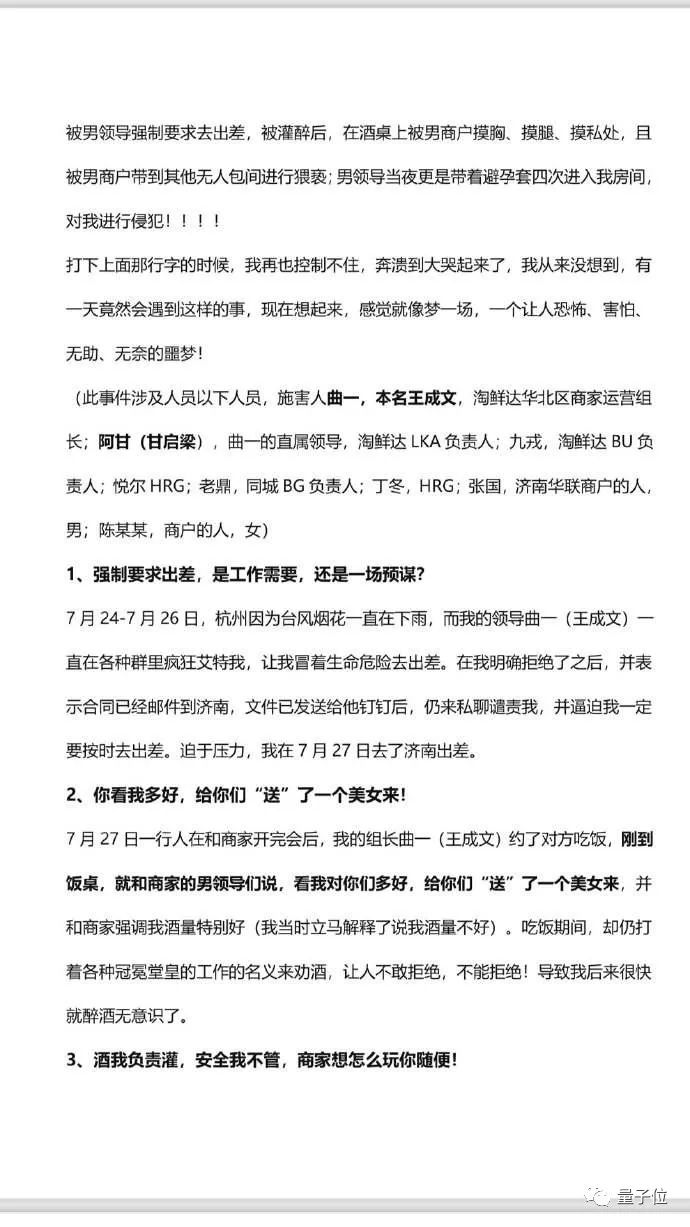
△来源当事人自述文档
一份网传为当事人自述的文档,则向人们展示了事件的更多细节。

文档中写道,事件发生后该女员工立刻采取报警措施,随后向公司内部寻求处理。
在向公司领导陈诉案情经过、展示案件证据后,她向公司提出了两点诉求:
1、要求开除涉事员工,永不录用;
2、由于身心受到极大影响,需要休息一个长假。

当事人认为,除去法律上应有的制裁,公司应当按照规章制度,给出公正客观的处理结果。
对于这些诉求。公司领导承诺3天之后给出她处理结果。
然而3天后,当事人等来的却是变卦的消息。
他们表示并没有做出开除涉事人的决定,原因是考虑到了女员工的名声问题。

对于公司给出的结果,当事人表示非常“无语”,并坚持要求公司开除涉事人。
上层再一次经过3天讨论,给出女员工如下回应:
想要开除他,需要她提供醉酒视频。

这样的回应,让当事人感到非常气愤:
“那我的名声不要了,现在又要问我要视频,请问视频给了之后,又要问我要什么呢?”
多次申诉、多次承诺后又变卦,这也让当事人对这些领导感到非常失望。
在BU层面沟通无果的情况下,她决定上升到更高层面申诉。
而这一次得到的结果,直接让当事人心如死灰。
上层依旧表示:不能开除涉事人。

至此,上告无门的当事人已经无路可走了。
为了维护自己的权利,她在公司群聊中曝光了此事,并在公司食堂打印横幅、发传单,而以上行为均受到了公司方面的阻拦。

但她在自述中坚定表示,无论如何自己都会抗争到底。
反正我会抗争到底!永不屈服!

阿里连夜回应
随后,该员工将事件在网络上曝光,由此引起了社会的广泛关注。
如此恶劣的事件,不少人表示支持这位女员工维权。

大家对她的遭遇表示遗憾,但是也通过网络安慰她:
要坚强起来,让犯错的恶魔得到应有的惩罚!

也有网友在看过事件全貌后提醒她,一定要保护好证据、保护好自己。

还有网友表示,只要这件事情是真的,这便是一起刑事案件。受害者有这样豁出去的决心,她的呼救就应该被看到。

在事件持续发酵几小时后,阿里巴巴方面也给出了回应:
决不容忍,全力配合警方,涉嫌员工已停职接受警方调查。
他们回应称,无论是猥亵还是性侵,都是非常严重的犯罪行为,阿里巴巴决不容忍。
济南警方已对该案进行调查,阿里已对涉嫌员工停职,并将全力配合警方调查,密切关注警方调查进展和结果。
同时,阿里巴巴内部已由蒋芳牵头成立独立调查组,对此事和事发后在公司内举报全过程进行全面调查,并向全体员工公布调查结果。
昨晚,调查组已经发出第一封内部公告。
调查组认为,相关主管和HR同理心不够且有重大判断失误,应进行认真检讨,严肃反思。
并对涉事的4位高管做出停职配合内部调查的决定。
女性沉默、公司弹压
就在阿里员工性侵女员工事件爆出的前几天,大洋彼岸的另一家公司暴雪(Blizzard)也因为对性骚扰丑闻被推上了风口浪尖。
这家曾开发出《魔兽世界》、《守望先锋》的世界顶级游戏公司,内部发生的事件令人瞠目结舌:在办公室猥亵女同事。

暴雪公司的男员工有一种在办公室酗酒的文化,这些人喝醉酒后来回走动,甚至直接到办公桌前挑逗、猥亵女同事。
女员工们不是没有反抗,她们向高管、HR部分发送电子邮件投诉,但公司无视这些邮件,也没有惩罚相应的员工,一切都没有改变。
当这些丑闻公之于众后,暴雪2000名员工组织起罢工,最终CEO才在前几日罢免了总裁和一名HR主管。
但并不是所有女员工都有勇气站出来,还有一些女员工选择了沉默。
据《华盛顿邮报》报道,一位名叫Cher Scarlett女员工说,她在公司聚会上被男同事猥亵,她甚至没想到应该报告这种行为。
因为在她看来,向上报告不安全,就算告诉身边的人,别人也会觉得她是反应过度。
除了猥亵女员工外,暴雪也发生过严重的性侵事件。
一位女员工说,她们已经学会离开公司附近希尔顿酒店的酒吧,因为在那里,一名前游戏总监和他的同事会在醉酒后到酒店房间里性侵女同事。
而暴雪一直对性骚扰离职的男员工讳莫如深。
从2018年到2020 年,三名暴雪高管因性骚扰被多次举报后而解雇,直到最近起诉文件公布,他们离职的原因才大白于天下。
发生性骚扰女员工的又何止暴雪一家,甚至有些高管在性侵女员工后还能体面离职。
曾经的“Android之父”安迪·鲁宾2014年从谷歌离职,据《纽约时报》报道,安迪·鲁宾曾强迫女员工与其开房并发生性行为,更离谱的是,此事后谷歌为他支付9000万离职补偿。
此外,还有漠视公司性骚扰“企业文化”而被迫离职的Uber前CEO卡兰尼克。
公司性骚扰女员工、女员工因害怕报复不敢举报、高管和HR漠视员工投诉,此类现象不胜枚举。
希望这次的阿里事件,能再次唤醒人们对职场性骚扰乃至犯罪行为的重视,让所有受害者都能勇敢站出来,将施害者绳之以法。
参考链接:
[1]https://weibo.com/1644706052/Kspb2kQK5?filter=hot&root_comment_id=0&type=comment#_rnd1628388543482
[2]https://www.bloomberg.com/news/features/2021-08-06/activision-blizzard-atvi-news-culture-of-misbehavior-festered-before-lawsuit
[3]https://www.washingtonpost.com/video-games/2021/08/06/blizzard-culture-sexual-harassment-alcohol/